+86 130 5148 1105
info@neuboapptech.com
EN
搜索
首页
产品
服务
资源中心
常见问题
关于我们
联系我们
首页
>
资源中心
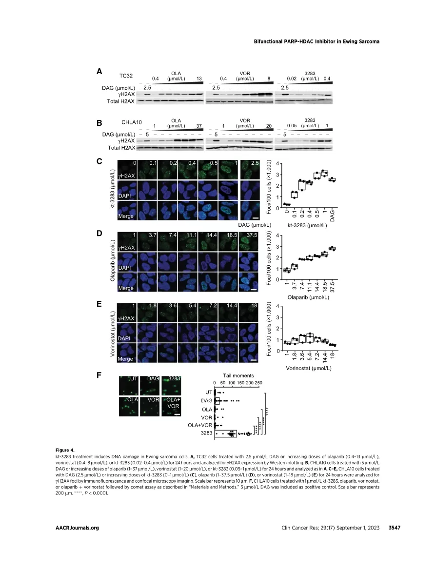
A Bifunctional PARP-HDAC Inhibitor with Activity in Ewing Sarcoma
2025-02-27
上一个:
Assessing reversible and irreversible binding effects of kinase covalent inhibitors through ADP-Glo assays
客户服务和技术支持
联系我们
Copyright © 2024 宁波友波生物科技有限公司
备案号: 浙ICP备2025149071号
130 5148 1105
咨询热线